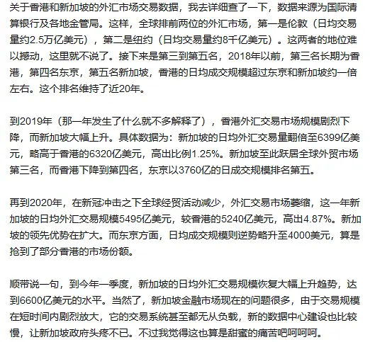
龙门的具体数据
心之刃2021/08/26 04:23:23
去哪里呀2021/08/26 04:27:56
这个排名有内地城市吗
赞 (1)
北方的河2021/08/26 04:32:23
新冷战对东南亚国家是利好,能拿到两方面的好处。
赞 (1)
北方的河2021/08/26 04:33:16
我要是走,就去支援新加坡的明珠反对派了。
赞
啊里哗啦啦2021/08/26 04:36:54
我要是走,就去支援新加坡的明珠反对派了。北方的河
反对派又不反对发财🤣
赞 (12)
あかざあかり2021/08/26 04:38:30
我要是走,就去支援新加坡的明珠反对派了。北方的河
李显龙:直接取消你国籍
赞 (6)
北方的河2021/08/26 04:39:37
李显龙:直接取消你国籍あかざあかり
太狠了吧😅
赞 (1)
北方的河2021/08/26 04:40:34
反对派又不反对发财🤣啊里哗啦啦
肯定不反对拿钱就是了。
赞
あかざあかり2021/08/26 04:45:55
太狠了吧😅北方的河

赞 (10)
脉冲2021/08/26 04:53:39
五国联防还有效力吗
新马泰这种墙头草开战大概率中立
新马泰这种墙头草开战大概率中立
赞 (1)
心之刃楼主2021/08/26 04:57:48
五国联防还有效力吗
新马泰这种墙头草开战大概率中立脉冲
新有盎撒驻军,谈啥中立...
赞
北方的河2021/08/26 04:58:42
新有盎撒驻军,谈啥中立...心之刃
越南应该会中立的
赞
躺平壬2021/08/26 04:59:54
乳了……
赞 (1)
这下薄了2021/08/26 05:00:13
新有盎撒驻军,谈啥中立...心之刃
新加坡一发中导也挨不起
赞
心之刃楼主2021/08/26 05:02:59
五国联防还有效力吗
新马泰这种墙头草开战大概率中立脉冲
不可能开战...缓则都明白开战意味着倒计时,幽州不可能不懂
赞 (2)
北方的河2021/08/26 05:03:44
不可能开战...缓则都明白开战意味着倒计时,幽州不可能不懂心之刃
人类史结束
赞 (1)
あかざあかり2021/08/26 05:22:15
人类史结束北方的河
也就是第一类人类世而已,未来可能就是历史书里一个章节“硅片时代晚期的大崩溃”
赞 (6)
威叔再世2021/08/26 05:23:06
人类史结束北方的河
战锤4K(bushi)
赞
政治抑郁者2021/08/26 06:07:25
那些财团口口声声大家有钱一起挣,实际上谁不懂鸡蛋别放一个篮子的道理
索尼就静悄悄把PS亚洲总部从Hk搬到坡县了
索尼就静悄悄把PS亚洲总部从Hk搬到坡县了
赞
🐡🕸🍹🍸🍻2021/08/26 06:27:23
干得漂亮
赞
