避难所垃圾桶「9-28」
已删么么哒的嗑药炮2021/09/27 16:03:10
么么哒的嗑药炮楼主2021/09/27 16:03:44
继续车轱辘话
https://mp.weixin.qq.com/s/I0GOnqnuh-4gPdA7eiQTww
https://mp.weixin.qq.com/s/I0GOnqnuh-4gPdA7eiQTww
赞 (3)
么么哒的嗑药炮楼主2021/09/27 16:04:37
继续车轱辘话
https://mp.weixin.qq.com/s/I0GOnqnuh-4gPdA7eiQTww么么哒的嗑药炮
我发现新潮现在完全不敢提内殖民问题
赞 (8)
这下薄了2021/09/27 16:09:24
我发现新潮现在完全不敢提内殖民问题么么哒的嗑药炮
毕竟是体制内视角
赞
创海Nana13mi2021/09/27 16:21:26
我发现新潮现在完全不敢提内殖民问题么么哒的嗑药炮
基于民族的国境线掩盖了太多问题
比如内殖民和新目田社民
比如内殖民和新目田社民
赞 (10)
Біла свиня2021/09/27 16:22:48

赞 (6)
death requiem2021/09/27 16:25:36
戈一吧也没了
赞 (1)
帕累托日报2021/09/27 17:08:48
https://www.douban.com/people/119797886/status/3599700396/ 什么CR暴力美学
赞 (3)
アッカリ~ン2021/09/27 18:09:10
https://www.thepaper.cn/newsDetail_forward_14689141
还有续集,继续成功.jpg
还有续集,继续成功.jpg
赞 (3)
trombe2021/09/28 02:24:22

被punch砸了之后忘了痛,居然又嘲讽别的被punch的人,这种人该___了
赞 (3)
あかざあかり2021/09/28 04:21:58

离P社游戏被punch又近了一步
赞 (2)
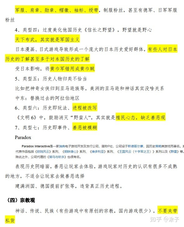
么么哒的嗑药炮楼主2021/09/28 04:23:42
离P社游戏被punch又近了一步あかざあかり
「历史」有善恶之分才是无稽之谈
赞 (4)
白龟kylie2021/09/28 08:14:33

写检举邮件还查个字典,入学的ps和cv是自己写的吗
赞
