随便看看

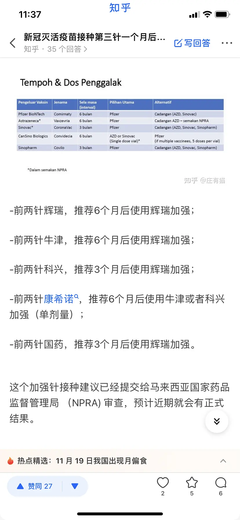
马来西亚第三针研究

我是~被一天了2021/11/19 15:38:28


https://img9.doubanio.com/view/group_topic/l/public/p510320524.webp
https://img2.doubanio.com/view/group_topic/l/public/p510320532.webp
https://img9.doubanio.com/view/group_topic/l/public/p510320534.webp

我是~被一天了楼主2021/11/19 17:11:22

引进mrna做第三针是最好的