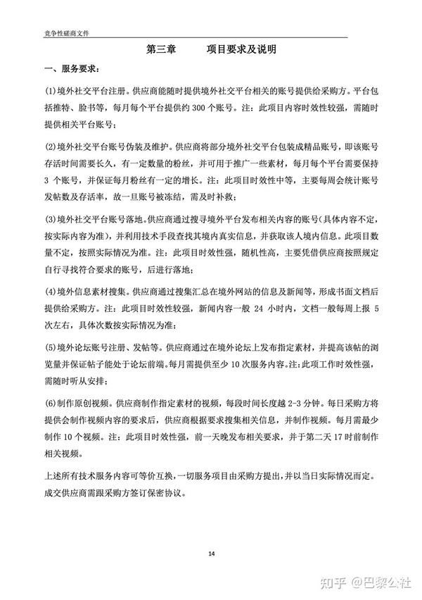
12/21 垃圾楼
盐酸左西替利嗪2021/12/20 15:16:01
Sundaland2021/12/20 15:17:28

赞 (5)
阿卡林Akarin2021/12/20 15:19:46

绷
赞 (3)
苦大仇深劝退学2021/12/20 15:28:24
稍微推广联想一下,我已经吓得两腿发软了
赞 (19)
江风2021/12/20 15:38:52

我三观有被震撼到
赞 (15)
阿卡林Akarin2021/12/20 15:40:57

赞 (3)
酒花银河2021/12/20 15:45:59

赞 (30)
童田林檎2021/12/20 15:50:20
所以在当代契丹语里面了,“国社”到底是什么意思涅……
赞 (2)
江风2021/12/20 18:45:01
b站蠢豚啥也不知道就在网上一口一个“同志”的叫真的有点小孩子过家家一样了,骂一句“低能儿”不过分吧极星骑士
#当代身份政治#
赞 (2)
阿卡林Akarin2021/12/20 15:54:51
所以在当代契丹语里面了,“国社”到底是什么意思涅……童田林檎
国家通讯社
赞
键骑13K2021/12/20 15:57:23

😂😂
赞 (5)
猫的emoji2021/12/20 16:02:45
【国社总部,现场直招!】https://m.thepaper.cn/newsDetail_forward_14870918
感觉他们是故意的
感觉他们是故意的
赞 (5)
极星骑士2021/12/20 16:02:59
入侵芬兰、吞并波罗的海三国、和德三瓜分波兰、解散第三国际、背刺西共、大清洗迫害各国左人
呐呐,这就是他们眼里“推动共运”的“慈父”吗?
这帮认鹅做爹的狗东西
呐呐,这就是他们眼里“推动共运”的“慈父”吗?
这帮认鹅做爹的狗东西
赞 (26)
阿卡林Akarin2021/12/20 16:03:58
【国社总部,现场直招!】https://m.thepaper.cn/newsDetail_forward_14870918
感觉他们是故意的猫的emoji
真没有,他们的文化水平怎么可能认得“国家社会主义”这个词
赞 (1)
极星骑士2021/12/20 16:06:15
有能耐骂骂最大的精日(
赞 (7)
冲浪检察官2021/12/20 16:13:22
😂😂键骑13K
契丹智慧之嗯券
赞 (16)
极星骑士2021/12/20 16:35:14
😂😂键骑13K
不能看合订本
赞
la mort espoir2021/12/20 16:36:41
入侵芬兰、吞并波罗的海三国、和德三瓜分波兰、解散第三国际、背刺西共、大清洗迫害各国左人
呐呐,这就是他们眼里“推动共运”的“慈父”吗?
这帮认鹅做爹的狗东西极星骑士
不能指望他们知道有这些事。
赞 (3)
极星骑士2021/12/20 16:40:42
不能指望他们知道有这些事。la mort espoir
b站蠢豚啥也不知道就在网上一口一个“同志”的叫真的有点小孩子过家家一样了,骂一句“低能儿”不过分吧
赞 (13)
一行琉璃2021/12/20 16:41:49
我三观有被震撼到江风
他战胜了自己,他爱老大哥
赞
西俄革阵线之橙2021/12/20 17:03:00

赞 (12)
Constantine2021/12/20 17:10:19

这什么石之海剧情
赞 (5)
阿卡林Akarin2021/12/20 17:51:05

拿钱往水里撒
赞 (6)
misato katsura2021/12/20 18:12:10
😂😂键骑13K
什么嗯券,家乡人也学坏了
赞 (1)
SpecialSupportS2021/12/20 18:30:52
好支威希
赞 (6)
猫的emoji2021/12/20 22:57:18
入侵芬兰、吞并波罗的海三国、和德三瓜分波兰、解散第三国际、背刺西共、大清洗迫害各国左人
呐呐,这就是他们眼里“推动共运”的“慈父”吗?
这帮认鹅做爹的狗东西极星骑士

还有更逆天的,不过说不定是反串
赞 (12)
苦大仇深劝退学2021/12/20 23:41:41
还有更逆天的,不过说不定是反串猫的emoji
菟友真有这种思维,他们嘴里经常说的:坏事,要么不做,要做就要做绝,做到彻底斩草除根不留后患。要么别图,要图就图光图的一干二净。
算是契丹传统智慧了
算是契丹传统智慧了
赞 (6)
Біла свиня2021/12/21 01:08:18
还有更逆天的,不过说不定是反串猫的emoji
红皮褐心
赞
Біла свиня2021/12/21 01:11:21

赞
Біла свиня2021/12/21 01:11:40

金载圭
赞 (18)
盐酸左西替利嗪楼主2021/12/21 01:20:03
菟友真有这种思维,他们嘴里经常说的:坏事,要么不做,要做就要做绝,做到彻底斩草除根不留后患。要么别图,要图就图光图的一干二净。
算是契丹传统智慧了苦大仇深劝退学
准格尔和印第安就是人都没了,反而没人提起。
赞 (1)
boneta2021/12/21 01:55:08

赞 (2)
沐光明大师兄2021/12/21 02:03:08
【国社总部,现场直招!】https://m.thepaper.cn/newsDetail_forward_14870918
感觉他们是故意的猫的emoji
霍.威.为我增智慧
赞 (2)
朋圈美丽名媛2021/12/21 02:16:04
毛阿敏老公自杀好像与金融摸查有关
赞
卡美洛下界2021/12/21 02:24:25
准格尔和印第安就是人都没了,反而没人提起。盐酸左西替利嗪
"印第安人没人提"属于是菟友的陈年谣言泔水了
随便买一套布林克利的《美国史》(你美最泛用的美国通史教材),哪怕只翻前两章就知道有没人提了,更何况第十六章还做了专题
PS: 北美土著文明有数次明显的"再文明"痕迹,说不定欧洲人再晚来三五十年就什么只能靠脑补写AD 1500前北美洲历史了
随便买一套布林克利的《美国史》(你美最泛用的美国通史教材),哪怕只翻前两章就知道有没人提了,更何况第十六章还做了专题
PS: 北美土著文明有数次明显的"再文明"痕迹,说不定欧洲人再晚来三五十年就什么只能靠脑补写AD 1500前北美洲历史了
赞 (5)
盐酸左西替利嗪楼主2021/12/21 02:27:24
"印第安人没人提"属于是菟友的陈年谣言泔水了
随便买一套布林克利的《美国史》(你美最泛用的美国通史教材),哪怕只翻前两章就知道有没人提了,更何况第十六章还做了专题
PS: 北美土著文明有数次明显的"再文明"痕迹,说不定欧洲人再晚来三五十年就什么只能靠脑补写AD 1500前北美洲历史了卡美洛下界
那么为啥没有境外的流亡印第安政权呢?还不是人口太少,不能发挥太大作用。
赞
卡美洛下界2021/12/21 02:58:27
那么为啥没有境外的流亡印第安政权呢?还不是人口太少,不能发挥太大作用。盐酸左西替利嗪
北美印第安人连政权都没建立过,如何流亡政权?你总不见得要把多格或者萨斯奎哈诺克称为国家或者政权吧?
不过人少本来就是北美印第安人的弱点,比如上世纪早期,穆尼等人就估计过北美土著人口在16世纪刚过百万
北美的极端气候数次导致了北美土人的再文明,以至于人口数量一直上不来,如果没有后期欧洲殖民者的技术反哺,是否会迎来又一次再文明本身就是很难说的事
不过人少本来就是北美印第安人的弱点,比如上世纪早期,穆尼等人就估计过北美土著人口在16世纪刚过百万
北美的极端气候数次导致了北美土人的再文明,以至于人口数量一直上不来,如果没有后期欧洲殖民者的技术反哺,是否会迎来又一次再文明本身就是很难说的事
赞 (3)
农民军李定国2021/12/21 03:05:59
我三观有被震撼到江风
工作!我好喜欢你呀,为了你,我要电牛至
赞 (1)
玻璃乃サキ2021/12/21 03:33:28
那么为啥没有境外的流亡印第安政权呢?还不是人口太少,不能发挥太大作用。盐酸左西替利嗪
北美印第安人不能称之为一个群体,都是部落和小村庄,什么易洛魁人,莫西干人,等等,没有共同体一说,内部也不团结。这样一个前前现代的社会,没有政权的说法。相比之下南美的原住民比如阿兹特克和印加都是进入到封建社会中,产生了较大的聚落和城邦
赞 (2)

